利用纳米诱导邻近技术增强T细胞免疫治疗。 2025年5月21日,国家纳米科学中心王海研究员团队在Nature Nanotechnology期刊上发表了一篇题为Nanoinducers-Mediated Mitochondria-Selective Degradation Enhance T Cell Immunotherapy Against Multiple Cancers的研究成果。
该成果报道了一种纳米诱导剂,可通过选择性降解肿瘤细胞线粒体,增强CD8 T细胞的特异性杀伤效应,显著提升了多种免疫治疗的疗效。论文通讯作者是王海;第一作者是潘雪婷,王志航,谭米肖。
CD8 T细胞是免疫系统中关键的细胞毒性T淋巴细胞,能够通过释放细胞毒素和诱导程序性细胞死亡,有效清除被感染或发生异常的细胞。近年来,基于CD8 T细胞的免疫治疗已成为前沿策略,并取得突破性进展。尤其是过继性T细胞疗法在多种癌症中展现出了良好前景,CAR-T细胞在血液系统恶性肿瘤中也已实现临床应用。然而,肿瘤微环境具有独特的代谢特征,常通过抑制性信号传导和免疫逃逸机制削弱CD8 T细胞功能。特别是在难治性实体瘤中,这些因素显著限制了免疫治疗效果,已成为当前面临的主要挑战之一。
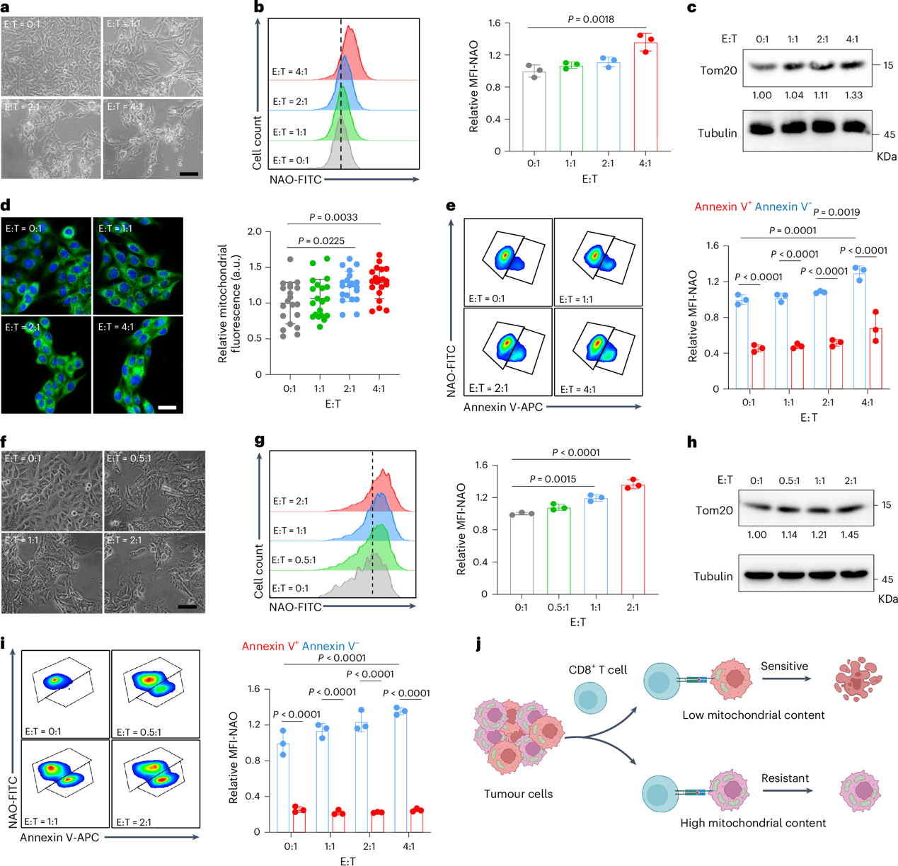
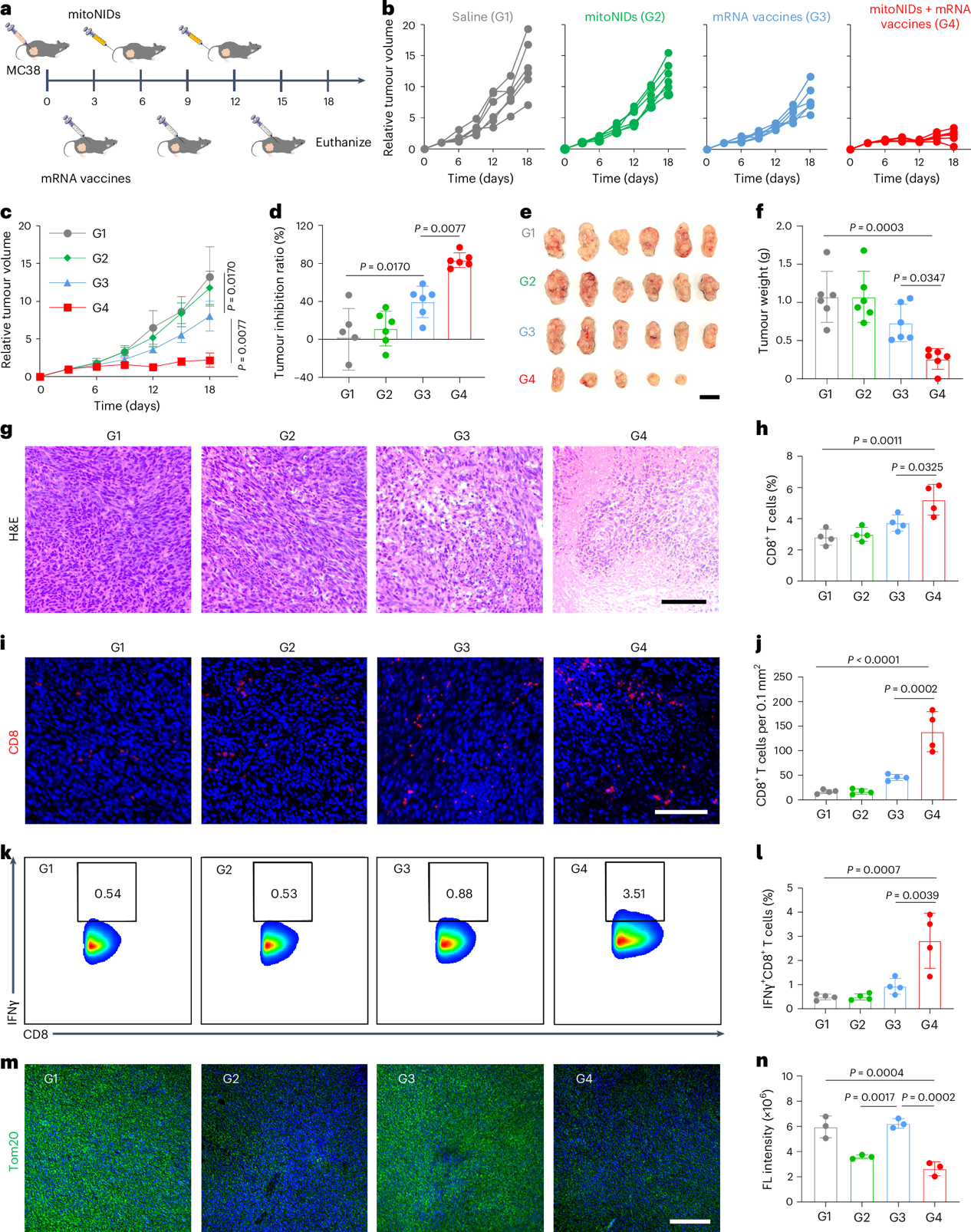
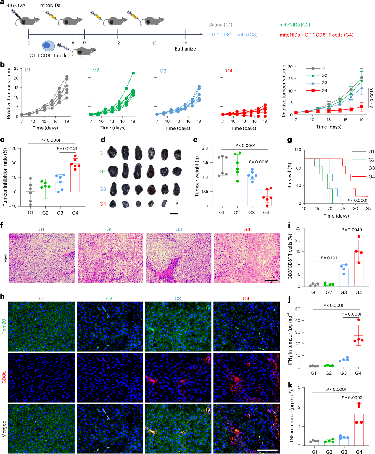
在这项工作中,王海研究员团队发现,肿瘤细胞内线粒体含量与其对CD8 T细胞杀伤的敏感性密切相关。线粒体含量低的肿瘤细胞更易被CD8 T细胞杀伤,而线粒体含量高的肿瘤细胞存活能力较强。基于此发现,研究团队开发了一种纳米诱导剂(mitoNIDs),通过促进线粒体与自噬相关蛋白LC3的邻近作用,激活自噬途径,选择性地降解肿瘤细胞内的线粒体,从而增强CD8 T细胞的抗肿瘤效应。mitoNIDs由金纳米颗粒偶联线粒体结合肽和LC3靶向肽构建而成。体内外实验证实,mitoNIDs可显著降低肿瘤细胞中的线粒体含量,不仅促进MHC-I抗原呈递,还可下调抗凋亡蛋白BCL-XL的表达,从而提高肿瘤细胞对CD8 T细胞介导杀伤的敏感性。此外,线粒体降解过程中生成的溶血磷脂酰肌醇(LPI)可进一步促进CD8 T细胞增殖。在体内的免疫治疗模型中,mitoNIDs的联合应用显著提升了包括过继性T细胞疗法、CAR-T细胞治疗以及个体化mRNA疫苗疗法的治疗效果。

图1:CD8 T细胞优先清除线粒体含量较低的肿瘤细胞。

图2:mitoNIDs诱导肿瘤细胞内线粒体经自噬途径选择性降解。

图3:mitoNIDs显著增强了过继性T细胞疗法的抗肿瘤效果。

图4:mitoNIDs治疗显著提升了CAR-T细胞治疗对实体瘤的疗效。

图5:mitoNIDs治疗增强了mRNA癌症疫苗的抗肿瘤免疫反应。

图6:mitoNIDs增强CD8 T细胞杀伤的机制。
这项研究阐明了肿瘤细胞线粒体含量在增强CD8 T细胞杀伤能力中的关键作用,并开发了一种可选择性降解肿瘤细胞内线粒体的纳米诱导剂,通过多重机制显著提升了基于CD8 T细胞的癌症治疗效果。(来源:科学网)
相关论文信息:https://doi.org/10.1038/s41565-025-01909-0
作者:王海等 来源:《自然-纳米技术》

