冻干细胞外囊泡治疗干眼病研究获进展。干眼病是常见的眼部疾病,全球数以百万计的人群受到这一疾病的影响。细胞外囊泡具有干眼病治疗潜力,但因储存稳定性等问题,其临床应用受到限制。因此,亟需开发新的治疗策略,以实现长期管理。
针对上述问题,中国科学院上海药物研究所研究员张继稳团队提出新的策略——将天然渗透调节剂依克多因作为保护剂应用于牛乳源细胞外囊泡(mEVs)的冻干处理,并对冻干后mEVs稳定性进行评价,进而将冻干mEVs应用于干眼病治疗研究。
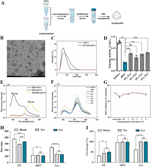
研究通过测定β-Gal活性评估mEVs稳定性发现,冻干处理后的依克多因组显著提高了β-Gal酶活性保留。荧光共振能量转移分析显示,1.5%依克多因能维持DiO/DiI共标记mEVs的稳定能量转移效率。同时,长期稳定性实验结果显示,不做处理的mEVs在4℃储存60天后,粒径明显增大,且颗粒数减少,而用依克多因作为保护剂处理过的冻干mEVs在同样条件储存后,粒径和颗粒数变化最小。在体外细胞实验中,冻干mEVs能有效保护人角膜上皮细胞免受高渗条件损伤。因此,依克多因可维持mEVs冻干后的结构稳定性,是极具潜力的冷冻保护剂。
进一步,研究人员将冻干mEVs应用于干眼病治疗,并采用0.15%苯扎氯铵诱导新西兰兔干眼病模型,继而将造模的新西兰兔分为模型组、依克多因组及冻干mEVs组。角膜染色评分显示,冻干mEVs组角膜染色评分(1.50±1.64)显著低于依克多因组(4.80±2.40)和模型组(6.50±5.17),这表明其促进角膜上皮修复效果更佳。泪液分泌测量显示,冻干mEVs组(11.5±1.64 mm)和依克多因组(11.0±1.29mm)均显著高于模型组(6.00±0.91mm),接近正常水平(13.2±2.12mm),这表明冻干mEVs可促进干眼病兔的角膜和结膜修复,并促进泪液分泌。
这一研究证明了基于依克多因保护的冻干制剂是细胞外囊泡有效保存方法,为细胞外囊泡稳定储存提供了解决方案,并促进了基于细胞外囊泡治疗干眼病及其他眼部疾病的转化应用。
近期,相关研究成果以Alleviation of dry eye disease with lyophilized extracellular vesicles为题,发表在Journal of Controlled Release上。
冻干mEVs的稳定性分析
冻干mEVs对干眼病兔的治疗效果
研究团队单位:上海药物研究所

