一秒内批量完成电池“体检”!推动动力电池二次利用的新突破。 2025年8月25日,英国伦敦大学学院(UCL)电化学创新实验室(Electrochemical Innovation Lab, EIL)与英国牛津大学工程科学系及Oxford Martin Programme on Circular Battery Economies合作,在Joule期刊上发表了题为Batch diagnosis of batteries within one second的最新研究。研究人员提出了多通道及多频率电激励响应(MMER, Multi-channel and Multi-frequency Electrical Excitation Response)方法,一秒钟内对批量电池进行健康诊断。与传统EIS不同,MMER无需频域变换或复杂阻抗拟合,从而大幅简化了数据处理。论文通讯作者为Shangwei Zhou、Rhodri Jervis。
随着新能源汽车与储能的快速发展,动力电池的产量急剧增加。与此同时,大量即将退役的电池如何高效回收和再利用,已成为全球共同面对的挑战。研究表明,退役电池往往尚有70%左右的容量,但由于缺乏快速、可靠的检测手段,大量电池直接被回收拆解,造成宝贵资源的浪费。
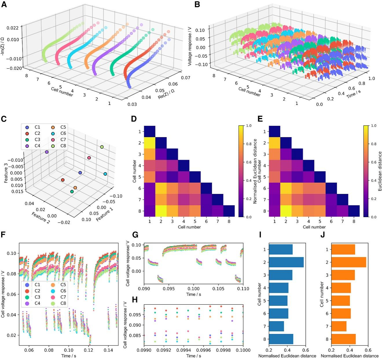
电池的健康状态评估,是决定其能否进入二次利用环节的关键。而现有方法:电化学阻抗谱(Electrochemical Impedance Spectroscopy, EIS)或充放电测试虽能提供丰富的电化学信息,却存在显著缺陷:测试耗时长,单个电芯需数分钟,而整个模组需要成比例增加;测试设备复杂,成本高昂;并且电池需在稳态条件下测量,难以满足动态工况需求。这些限制严重阻碍了退役电池的规模化检测与再利用。
研究团队因此提出了多通道及多频率电激励响应(MMER, Multi-channel and Multi-frequency Electrical Excitation Response)方法,一秒钟内对批量电池进行健康诊断。MMER的核心思想是:通过向电池模组施加二值多频激励信号,同时测量各电芯的电压/电流响应(取决于激励形式),并直接在时域中比较差异。与传统EIS不同,MMER无需频域变换或复杂阻抗拟合,从而大幅简化了数据处理。

研究表明,MMER提取的信息与EIS高度一致,能够准确反映电池衰退状态,但是批量测试时间大大缩短。同时可扩展性强,无论单体还是几十个电芯组成的模组,都能在一次激励下完成。并且适应动态工况,可在充放电过程中实时诊断,为车载电池管理系统提供在线健康监测方案。

这项研究发表在Joule期刊后,在学术界和产业界引起广泛关注。MMER技术具有多方面应用潜力:1) 电池制造质量监控与动力电池二次利用:在极短时间内完成新电池或退役电池的分级,筛选出适合的电芯。2) 循环经济与资源利用:据预测,到2035年,英国每年将有超过15万吨电动车电池退役。缺乏快速评估手段时,大量电池可能被过早回收处理。MMER为资源循环利用提供了现实可行的工具。3) 电动车安全与寿命延长:MMER可嵌入电池管理系统,实现边运行、边诊断,提高电池组安全性与使用寿命。4) 能源公平与全球影响:在非洲、南亚等能源短缺地区,退役电池若能快速评估并安全使用,可为当地提供低成本储能方案,支持可再生能源普及。
英国媒体EV Powered报道指出:这一突破意味着我们可以在几秒钟内检查整个电池模组的健康状况,使大规模再利用成为可能。这将帮助电池更长寿命、更好性能,并减少浪费。(https://evpowered.co.uk/news/one-second-check-could-boost-second-life-ev-battery-use/)

未来研究将继续拓展MMER的适用范围:针对更大规模的电池包测试,结合人工智能算法,提高诊断精度与寿命预测能力,并在电动车、储能电站等实际应用场景中进行长期验证。
这一跨学科、多机构的合作,为该研究在技术创新、产业应用及社会价值评估方面提供了坚实保障,也凸显了MMER技术的科学性与现实意义。(来源:科学网)
相关论文信息:https://doi.org/10.1016/j.joule.2025.102099
作者:Shangwei Zhou 来源:《焦耳》

